龙华全区科创型中小企业专属产品“龙数贷”发布!

        9月5日,龙华区虚拟园区“龙数贷”数据产品发布暨第五批“免申即享”事项清单发布活动举行。区委书记王卫,区委副书记、区长雷卫华,中国建设银行深圳市分行党委副书记、副行长董强,中国银行深圳市分行副行长何立勤,深圳交易集团党委委员、副总经理、深圳数据交易所有限公司董事长李红光,区领导蓝涛、吴振兴、王殿甲出席活动。

图片

9月5日,龙华区数据流通合作框架协议签订。

龙华区作为数字经济发展的排头兵,数据资源丰富、创新资源集聚、产业发展强劲,为数字经济发展提供了肥沃土壤

       依托产业大区、制造业大区的区位优势,龙华区还在全市率先打造“经济大数据综合平台”,即“经济大脑”,推出AI招商引资、AI风险企业预警、免申即享等系列应用。在此基础上,龙华区复用政府产业部门惠企政策补贴数据,与金融机构的风控贷款模型相融合,为全区科创型中小企业打造专属“龙数贷”产品。该数据产品不仅将为金融机构业务发展提供重要的参考依据和决策支持,还将进一步带动各行业、各领域的创新发展。据悉,“龙数贷”产品将正式上架深圳数据交易所,由龙华数据有限公司具体运营。

应用场景

       “龙数贷”数据产品应用于企业商业金融贷款场景。该产品有效引导金融机构加大对中小微企业的信贷支持力度,解决中小微企业在传统贷款模式下因财务信息不完整或抵押不足存在的贷款难题,降低贷款门槛,提升信用额度,极大地满足企业在技术研发、市场拓展和人才引进等方面的资金需求,为企业的快速发展提供了有力支撑。

图片

       活动现场,中国银行深圳市分行、中国建设银行深圳市分行、深圳数据交易所有限公司、深圳市龙华数据有限公司共同签署龙华区数据流通合作框架协议,共同促进多方数据流通交易等方面的合作,在安全合规的基础上,携手探索数据产品的联合孵化,共同研究数据资源开发,开展数据产品对接合作与交流,构筑数据流通与发展新格局,推动龙华区数字经济飞速发展。

       龙华区充分发挥数字科技优势,基于数据账户基础建设成果,开发打造“免申即享”系统。2021年5月,龙华区在全市率先推行“免申即享”改革,通过政府部门数据共享、协同审核、主动兑付等手段,让符合条件的企业和群众免于申报,直接享受政策红利,切实解决了企业群众经常遭遇的“政策不易找、申报靠腿跑”等问题,补贴办理时限压缩了90%。

       到2023年5月,已陆续推出四批共84项“免申即享”惠企利民事项,涵盖“助企”“助才”“助学”“助教”“助老”“助残”六大领域。其中惠企事项有68项,占比超80%,涵盖科技创新、人工智能等多个领域。目前已兑现政策红利20.15亿元,令79万企业和群众受益,实现了四个“全省之最”:补贴金额全省最大、事项数量全省最多、覆盖范围全省最广、受惠群体全省最众。

图片

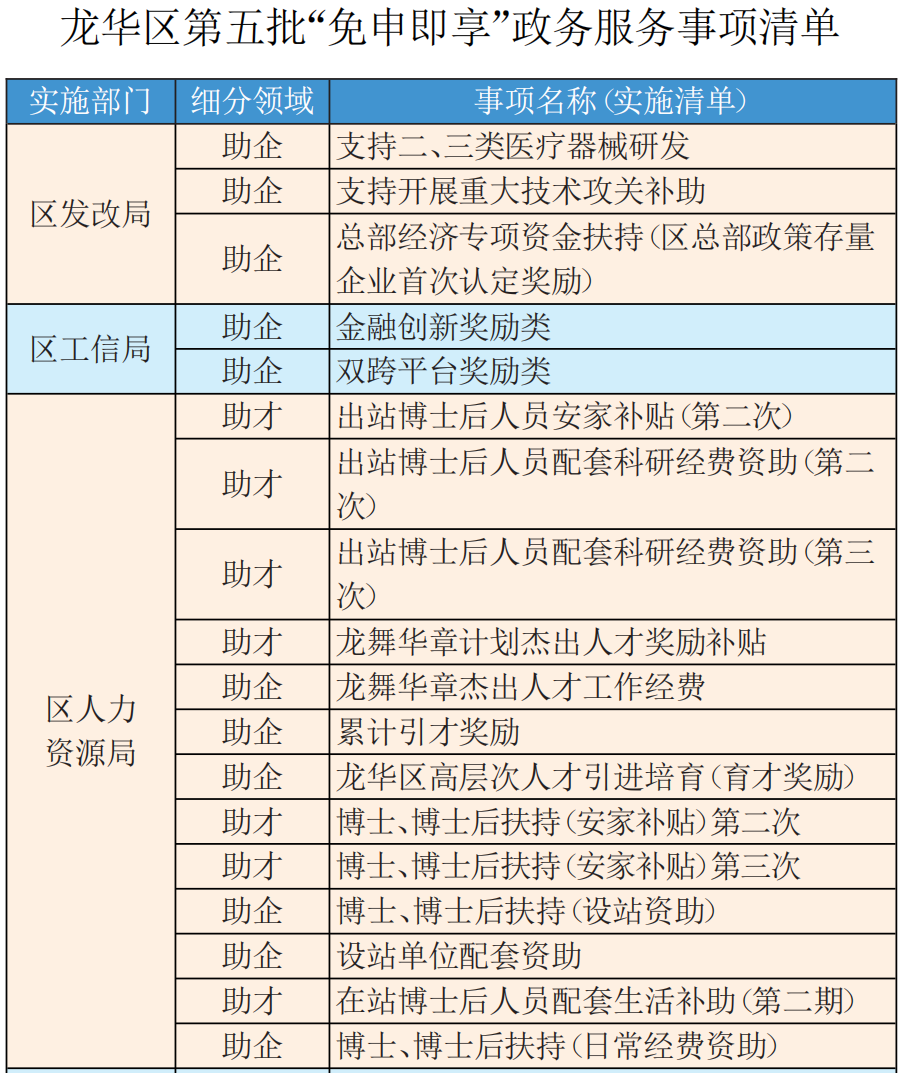
       为持续扩大“免申即享”改革的覆盖面和影响力,当天,龙华区发布了第五批共32项“免申即享”事项清单。其中助企类25项,包括国家级标准试点或示范项目、金融创新奖励类;助才类7项,包括龙华区高层次人才引进培育、龙舞华章计划杰出人才奖励补贴等至今,龙华区累计116项政策补贴实现了“免申即享”,在更大范围内实现政策补贴“免申报、零跑腿、快兑现”,有力推动了政府部门从被动服务向主动服务转变、从“人找政策”向“政策找人”转变,让企业和群众有了更多实实在在的获得感。

图片图片


内容来源:龙华新闻、一眼龙华

如需转载,请注明以上内容

共 1 页 1 条数据